公务邮箱
|
首页
欢迎访问中国地质调查局成都地质调查中心网站
工作动态
项目管理
安全生产
地调科研动态
地质云
队伍建设
党建工作
人才队伍
技术装备
关于我们
领导之窗
机构概况
首页
>
工作动态
>
通知公告
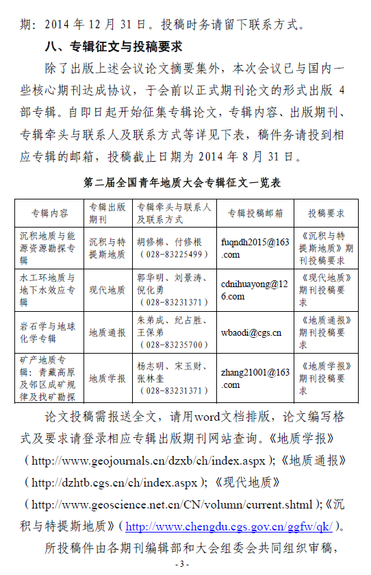
第二届全国青年地质大会(1号通知)
发布时间:
2014-05-21
上一篇:
关于召开西南地区2014年第二轮竞争性选择地质调查...
下一篇:
成都地质矿产研究所2014年地质矿产调查评价项目设...
主办:中国地质调查局成都地质调查中心(西南地质科技创新中心) 技术支持:成都地质调查中心信息化室
地址:成都市天府新区科学城北路东段2211号 邮编:610218 电话:028-66677233
实验室:028-66677495 E-mail:cdcgs@mail.cgs.gov.cn
网站标识码bm16000002
京ICP备2020044568号
京公网安备 11010202007433号
访问次数 :
10018
144529
11